Thứ Sáu, tháng 8 12, 2022

Máy chủ thu mua tài khoản

Thông báo: máy chủ thu mua tài khoản game mà các bạn không chơi nữa..
Admin cần mua 10 tài khoản giá 200k VND cho 1 tài khoản..

Yêu cầu:
- Cấp độ 100+
- Chuyển sinh 1+ (nếu đã CS2 thì ko cần cấp độ 100+)
- Full bộ mê sa 85+ hoặc bộ đồ Hội VÀ cường hóa +8 trở nên
- Có 20m gold trong tài khoản.
- Gia viên cấp 10+ trở nên

Chỉ với 5 tài khoản bạn đã có 1 triệu VND rồi!!
Cơ hội kiếm tiền đến rồi liên hệ ngay thôi..

Các bạn có tài khoản để bán inbox admin qua group Zalo hoặc facebook nhé:
Fanpage: Facebook Server
Zalo: Zalo Group Server

Hết hạn!

Không có nhận xét nào:

Đăng nhận xét

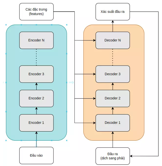
Giải mã kiến trúc Transformer và tác động đột phá đối với Trí tuệ nhân tạo thế hệ mới (GenAI)

Tác giả: V.Đ.Thuận   Bài báo này trình bày chi tiết về kiến trúc Transformer – nền tảng đã tạo nên bước ngoặt trong lĩnh vực Trí tuệ nhân t...